Mesh refinement#
polygons_paper = OrderedDict(
left=shapely.LineString(((0, 0), (0, 1))),
right=shapely.LineString(((1, 0), (1, 1))),
top=shapely.LineString(((0, 1), (1, 1))),
core=shapely.box(0, 0, 0.5, 0.5),
clad=shapely.box(0, 0, 1, 1),
)
boundaries = [
[lambda x: x[0] == np.min(x[0]), lambda x: x[0] == np.max(x[0])],
[lambda x: x[0] == np.min(x[0]), lambda x: x[0] == np.max(x[0])],
[lambda x: x[0] == np.min(x[0]), lambda x: x[1] == np.max(x[1])],
[lambda x: x[0] == np.min(x[0]), lambda x: x[1] == np.max(x[1])],
]
epsilons_paper = [
{"core": 2.25, "clad": 1},
{"core": 8, "clad": 1},
{"core": 1, "clad": 2.25},
{"core": 1, "clad": 8},
]
neff_values_paper = [1.27627404, 2.65679692, 1.387926425, 2.761465320]
num = 1
mesh = from_meshio(
mesh_from_OrderedDict(polygons_paper, {}, default_resolution_max=0.08, filename="mesh.msh")
)
mesh.draw().show()

errors = []
nelements = []
for i in range(20):
basis0 = Basis(mesh, ElementTriP0())
epsilon = basis0.zeros()
for subdomain, e in epsilons_paper[num].items():
epsilon[basis0.get_dofs(elements=subdomain)] = e
modes = compute_modes(
basis0, epsilon, wavelength=1.5, order=1, metallic_boundaries=boundaries[num]
)
modes[0].plot(modes[0].E.real, direction="x")
plt.show()
error = modes[0].n_eff.real - neff_values_paper[num]
errors.append(error)
nelements.append(mesh.nelements)
elements_to_refine = adaptive_theta(modes[0].eval_error_estimator(), theta=0.5)
print(
f"Error {i:2d}: {error: .7f},\tElements: {mesh.nelements:10d}\tSelected: {len(elements_to_refine)}"
)
fig, ax = plt.subplots(1, 2)
for a in ax:
a.set_aspect("equal")
mesh.draw(ax=ax[0])
mesh_restricted = mesh.restrict(elements=elements_to_refine)
mesh_restricted.draw(color="red", linewidth=2, ax=ax[0])
mesh = mesh.refined(elements_to_refine)
mesh.draw(ax=ax[1])
mesh_restricted.draw(color="red", linewidth=2, ax=ax[1]).show()
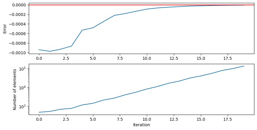
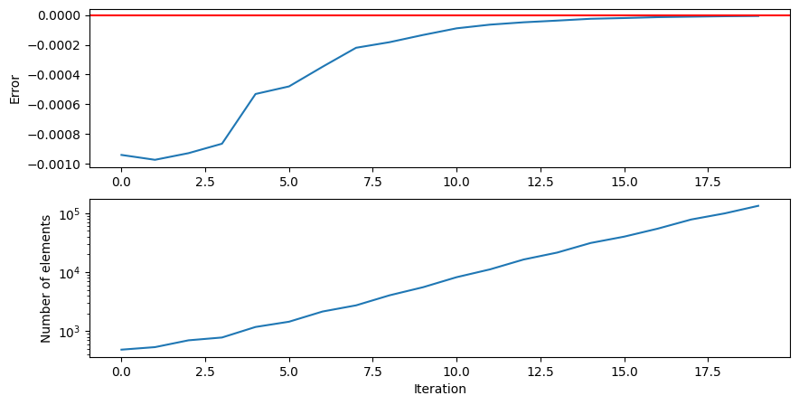
fig, axs = plt.subplots(2, 1)
axs[0].plot(errors, label="Error")
axs[0].axhline(y=0, color="r", linestyle="-")
axs[0].set_ylabel("Error")
axs[1].plot(nelements)
axs[1].semilogy()
axs[1].set_xlabel("Iteration")
axs[1].set_ylabel("Number of elements")
plt.show()

Named boundaries invalidated by a call to Mesh.refined()
Error 0: -0.0009402, Elements: 484 Selected: 8


Error 1: -0.0009728, Elements: 534 Selected: 26


Error 2: -0.0009282, Elements: 697 Selected: 11


Error 3: -0.0008647, Elements: 778 Selected: 72


Error 4: -0.0005305, Elements: 1174 Selected: 44


Error 5: -0.0004795, Elements: 1442 Selected: 120


Error 6: -0.0003474, Elements: 2147 Selected: 100


Error 7: -0.0002198, Elements: 2732 Selected: 248


Error 8: -0.0001822, Elements: 4046 Selected: 247


Error 9: -0.0001337, Elements: 5551 Selected: 482


Error 10: -0.0000891, Elements: 8213 Selected: 488


Error 11: -0.0000643, Elements: 11156 Selected: 994


Error 12: -0.0000486, Elements: 16390 Selected: 853


Error 13: -0.0000372, Elements: 21480 Selected: 1874


Error 14: -0.0000250, Elements: 31266 Selected: 1417


Error 15: -0.0000200, Elements: 40060 Selected: 2756


Error 16: -0.0000140, Elements: 54708 Selected: 4203


Error 17: -0.0000108, Elements: 78269 Selected: 3754


Error 18: -0.0000079, Elements: 99379 Selected: 6361


Error 19: -0.0000062, Elements: 133490 Selected: 7457

